专利行政裁决效率创新高,案件办理周期最快1.58天|2024年度知识产权保护水平评估报告
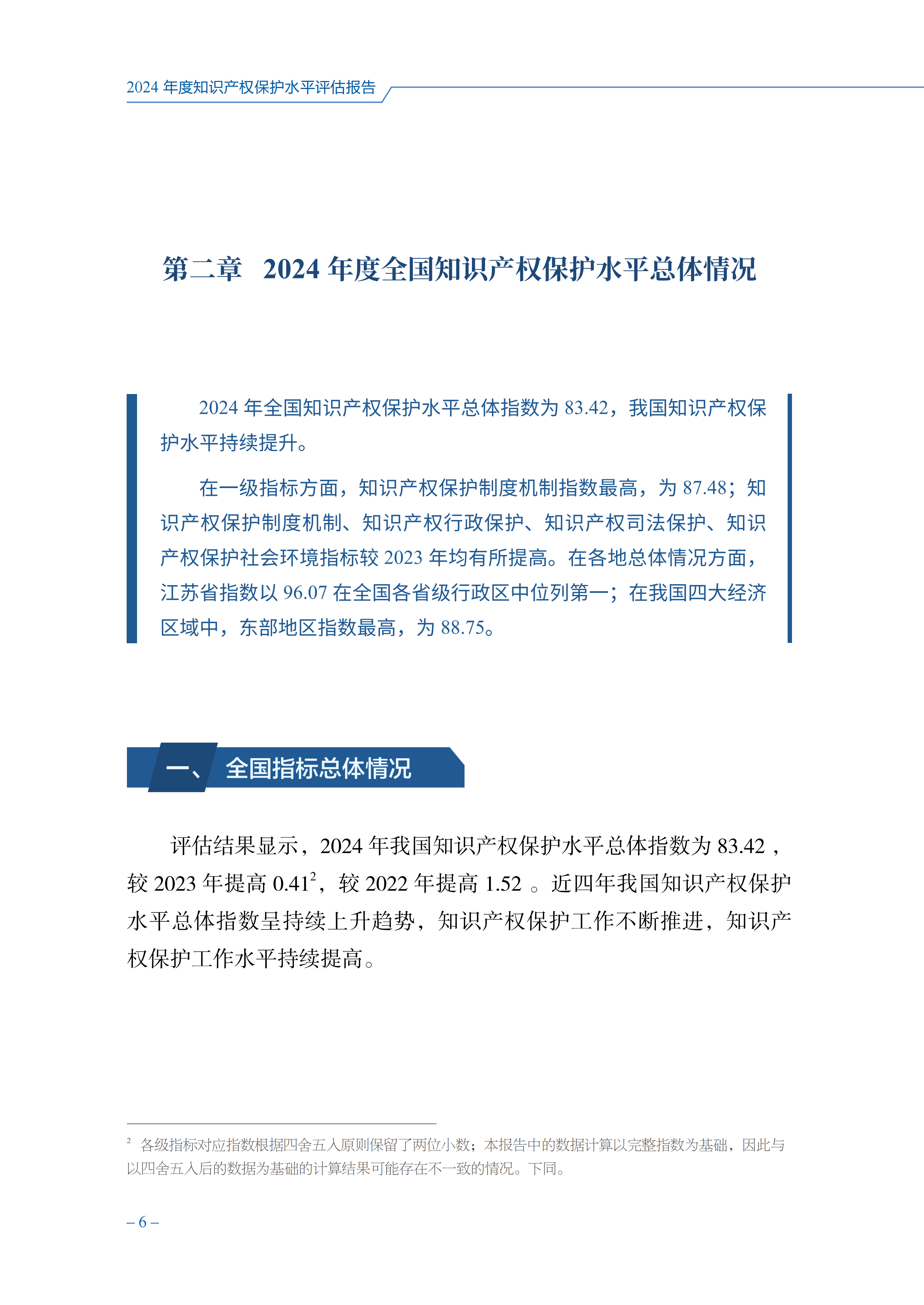
2025年12月31日,国家知识产权局知识产权发展研究中心发布《2024 年度知识产权保护水平评估报告》,全景呈现我国知识产权保护工作的进展与突破。数据显示,2024 年全国知识产权保护水平总指数达 83.42,较上年增长 0.49%,我国知识产权保护水平持续提升。

全国各省级行政区方面,江苏省以96.07位列第一,排名前十位的省级行政区中,东部省份8个,中部省份2个。
评估显示,知识产权保护意识指数为89.11,较2023年提高1.77,增幅约2.03%,四年间我国知识产权保护意识指数总体呈增长趋势。
其中,非正常专利申请、恶意商标注册方面,全国约67.74%省份的非正常专利申请量低于全国平均水平;全国约32.26%的省份不存在恶意商标注册情形。
在创新活跃度方面,规模以上工业企业平均有效发明专利高于全国平均水平的省份占比25.81%。
知识产权行政保护水平
从整体情况来看,我国2024年知识产权行政保护水平指数为80.65,较2023年提高1.35,增长约1.71%。近年来我国知识产权行政保护水平指数呈稳步上升趋势。
全国共有19个省份行政裁决水平达到或超过全国平均水平。其中,我国约58.06%的省级行政区能够高效处理相关专利侵权纠纷行政裁决类案件,做到办理周期短、办案效率高、案件不积压。
各省级行政区专利行政裁决案件办理周期平均天数为9.82天,最低为1.58天。
知识产权司法保护水平
我国2024年知识产权司法保护水平指数为86.02,较2023年提高1.13,增长约1.33%。2021-2024年,我国知识产权司法保护水平有较大幅度的提升。
共22个省级行政区的知识产权司法审判指数达到或超过全国平均水平。
我国约87.10%的省级行政区知识产权一审案件的上诉率达到10%以下,约54.84%的省级行政区知识产权一审案件审理周期快于或等于全国平均水平。
官方原文:https://cnipa-ipdrc.org.cn/news_content.aspx?newsId=482&sessionid=





































选择彼速服务,关注彼速软件公众号,彼速服务团队将随时为您提供帮助,感谢您的支持!

关于我们
被速知识产权管理系统始终秉持创新理念,不断优化技术与服务,深耕知识产权业务协同管理与信息化解决方案。我们致力于为客户提供高效、安全的软件产品,助力知识产权业务流程数字化、智能化升级。
核心产品推荐|彼速XML转档工具
突破业务转换难题,具备三大核心优势:
✅ 专业精准
高准确度处理特殊字符、复杂公式,智能分页保障文档转换完整清晰,内置公式,及适配 MathType、Cambria Math等第三方专业公式编辑器,⽀持 Unicode 海量字符库。
✅ 高效兼容
支持Office与WPS双平台,适配标准模板与无页面版本,快速转换,操作简便。
✅ 安全可靠
支持本地化部署,支撑离线转档,确保数据安全与保密性,转换后即时预览校对,与官网一致。
